Instance Verification Kit (IVK)

spin lock @ [5165+40+/linux-3.19-rc1/drivers/misc/sgi-xp/xpc_channel.c]
Instance Signature: lock

The Matching Pair Graph:


Function Name
Control Flow Graph (CFG)
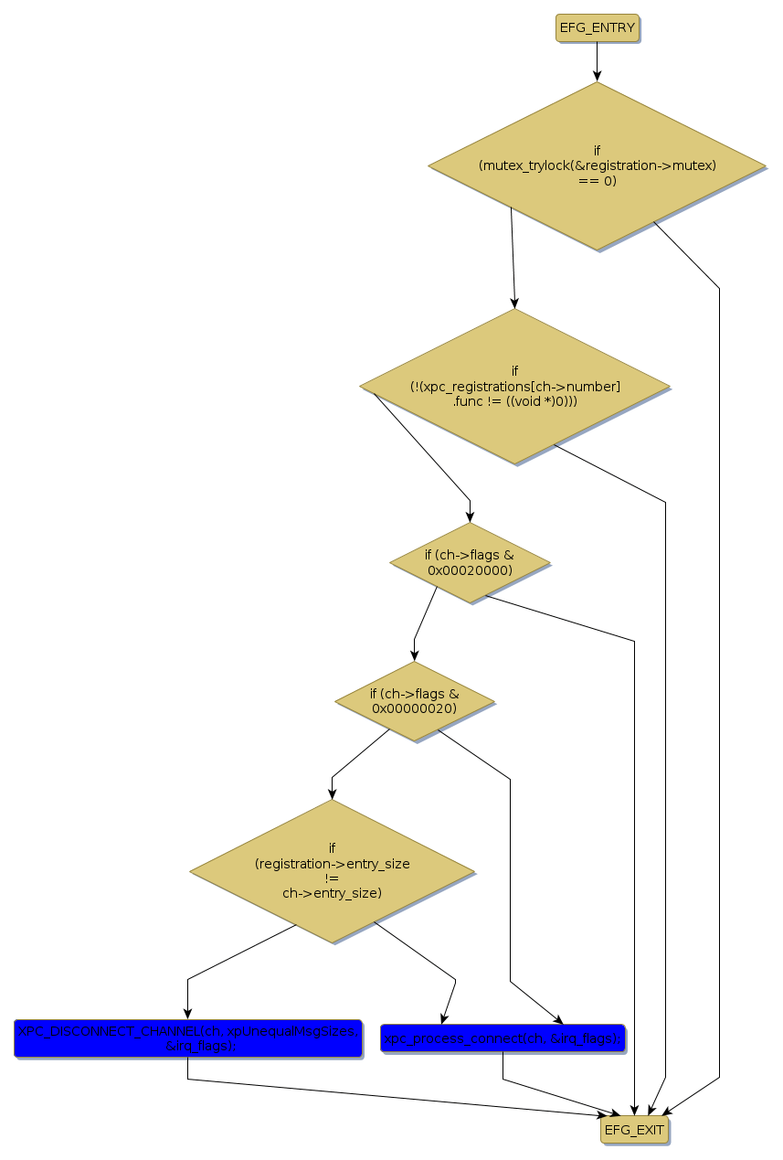
Events Flow Graph (EFG)
Source Correspondence
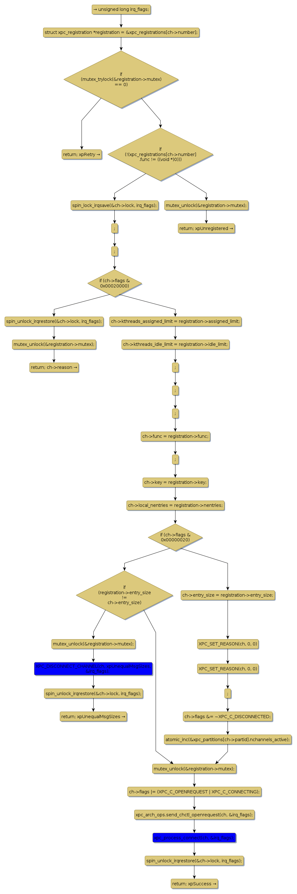
xpc_connect_channel [12622+19+/linux-3.19-rc1/drivers/misc/sgi-xp/xpc_channel.c]
xpc_disconnect_channel [20478+22+/linux-3.19-rc1/drivers/misc/sgi-xp/xpc_channel.c]
xpc_initiate_disconnect [19340+23+/linux-3.19-rc1/drivers/misc/sgi-xp/xpc_channel.c]
xpc_partition_going_down [16914+24+/linux-3.19-rc1/drivers/misc/sgi-xp/xpc_channel.c]
xpc_process_connect [698+19+/linux-3.19-rc1/drivers/misc/sgi-xp/xpc_channel.c]
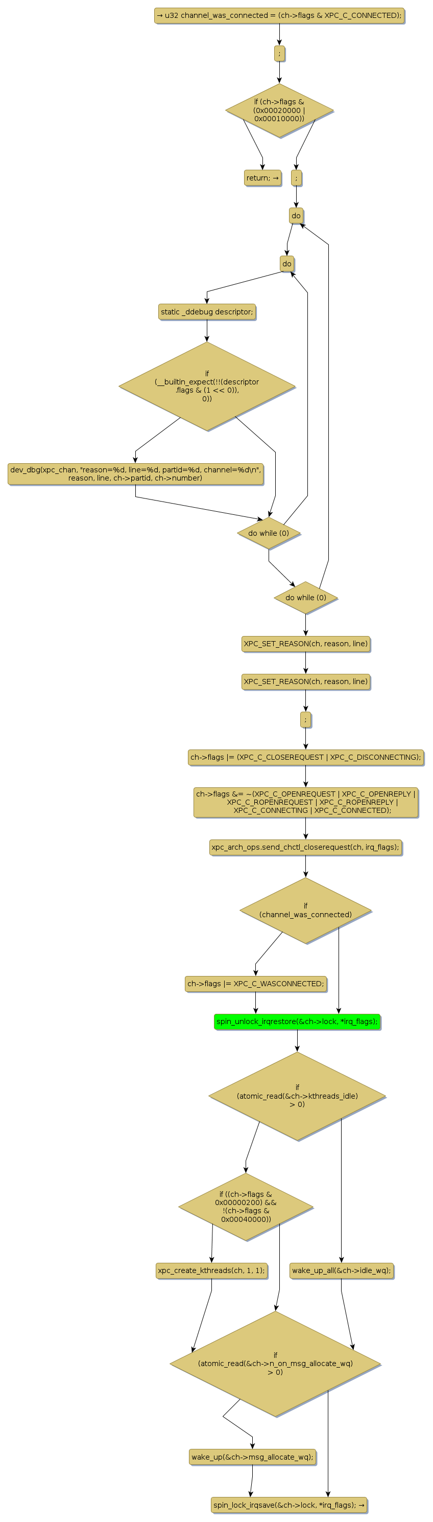
xpc_process_disconnect [1964+22+/linux-3.19-rc1/drivers/misc/sgi-xp/xpc_channel.c]
xpc_process_openclose_chctl_flags [4831+33+/linux-3.19-rc1/drivers/misc/sgi-xp/xpc_channel.c]
xpc_process_sent_chctl_flags [14906+28+/linux-3.19-rc1/drivers/misc/sgi-xp/xpc_channel.c]